一、企业简介
(一)奥软科技简介
杭州奥软科技有限公司作为本项目的承建方(以下简称“奥软科技”),成立于2010年,总部位于杭州,是国家交通运输物流公共信息平台典型软件服务商。公司拥有一支经验丰富的管理咨询、技术研发团队,是浙江省内最大的物流行业管理软件及政府国有资产管理软件的提供商。
公司秉承“用心创造,轻松管理”的经营理念,先后在物流行业开发了物流运输管理软件,物流供应链协同管理软件、上下游互联管理软件(商贸制造业与物流行业),物流园区信息平台管理软件;同时为政府在新形势下针对国有企业的管理,开发了一套完整的国有资产管理软件。
奥软人遵循“专注、专业、专心”的企业核心价值观,专注于物流行业的整体信息化管理提升,在电子商务、移动互联网、物联网技术广泛应用及快速发展的新形势下,为物流行业提供专业、一体化的信息化解决方案,包括商贸制造企业与物流行业上下游物流信息互联解决方案,物流园区信息化平台运营解决方案、物流供应链协同管理解决方案、物流运输综合管理信息化解决方案;基于新形势下国家致力于建设服务型政府,奥软科技提供了完整的国资管理解决方案。
公司本着“质量领先、用户至上”的服务宗旨,通过规范项目实施管理流程,强调实施一家成功一家的服务理念,先后为国家政府部门、世界500强企业、上市公司、大型的第三方物流企业提供了完整的信息化解决方案及软件系统部署实施。专心做好物流行业信息化管理的深度应用,帮助用户创造价值,奥软人获得了用户的一致好评!
奥软科技致力于以引领物流领域管理模式创新、推动物流行业管理发展,利用信息技术手段提升管理为目标。公司将继续加大物流行业的管理研究及信息化的研发投入,为物流行业提供更加优质的软件产品及运营服务,致力打造中国物流行业管理软件及运营服务的第一品牌!
(二)应用企业简介
浙江省舟山市7412工厂(以下简称“7412工厂”)是奥软科技的物流企业信息化应用企业之一。7412工厂,成立于1986年6月,系国有企业。工厂以生产制造汽车紧固件和同轴电缆为两大主营业务,年销售7亿元。工厂占地面积10万平方米,固定资产1.5亿元。现有职工650人,其中大专以上文化程度的员工400多人,拥有中、高级技术职称的职工50多人。 目前,7412工厂为北京奔驰、上海通用、一汽大众、上海大众、沃尔沃等全国二十多家知名汽车厂、主机厂配套生产高强度紧固件、非标紧固件和异形件,供应商遍布全国各地,产品品种达5000余种,年开发新产品500余种。经过三十年的发展,已成为国内主要汽车生产企业供应链的骨干供应商和品质高端的同轴电缆企业。
(三)应用企业管理模式
1、高效的员工队伍
7412工厂实行军事化管理及团结一心的拼搏精神。强调管理先管人,管人管思想的思想作风建设的管理方法。以客户为中心的抢抓市场能力,以纪律为基础的执行力。
2、精致化制造工程
7412工厂实现“三化零缺陷”:内部管理精致化,制造过程可控化,制造技术标准化、制造质量零缺陷。
3、独特的企业文化
7412工厂将毛泽东思想作为企业管理的理论基础。坚持贯彻带有部队烙印的执行文化、奉献文化,与员工共享企业发展成果。
二、企业现存问题
随着运输量的逐年增大,7412工厂对物流的重视程度也在加强,对物流车辆安排、运输在途跟踪等环节的管控要求通过信息化手段加强。为提升客户满意度,7412工厂决定用信息化的方式来管理物流业务。结合7412工厂物流业务的现状分析,主要面临以下几个问题:
(一)物流信息缺乏及时共享机制
缺乏信息及时共享机制,主要表现在企业与下游承运商缺乏有效及时的信息互通,车辆调度信息、货物在途信息、货物签收情况、回单返还情况不能及时的反馈;企业与承运商签订了运输时效保证合同,但由于在途节点信息反馈不及时,出现异常问题时无法第一时间处理,难以确定责任方。
(二)数据难以统计分析,不利于决策
7412工厂订单量大,物流业务数据,如每日在途报表、运费核对等都是和承运商用电子邮件表格往来。如出现异常数据,业务员将手工备注到承运商月底考核登记表中,不仅工作量大,且汇总得出的数据容易出现遗漏和错误,物流异常状况反馈不及时,雷竞技下载最新版 不准确,不利于企业决策分析。
(三)承运商管理缺乏考核依据
目前7412工厂的承运商考核指标体系还在完善中,工厂主要关注的指标有交付及时率、破损率、回单周期等,这些数据的采集都需要信息化系统的支持。
(四)信息化基础薄弱
7412紧固件工厂的信息化系统只有有 ERP系统 和WMS 管理系统,在物流环节上,缺乏专业管理软件,无法及时跟踪管控,管理效率低下。
7412工厂与承运商之间的业务主要通过电话通知来提货,流程不规范。下游承运商均未使用物流管理软件,承运商整体的信息化水平较低。项目开展前,7412工厂与承运商之间的业务流程如下图所示:
.png)
三、信息化建设过程
基于对7412工厂面临问题的分析,该项目企业信息化方案由三大部分组成:
(一)搭建7412工厂物流平台
为7412工厂物控部新建一套以物流订单接收、货物发运、供应商管控为核心的OMS系统,搭建起上下游物流业务管控平台,实现7412工厂物流业务全程可视化管理,系统数据实时获取,不仅为承运商考核提供依据,也为公司决策提供了精准的分析。
(二)构建承运商物流平台
为7412工厂承运商打造一个以物流业务运营管理、内部车辆管理、费用结算管理为核心的个性化定制的TMS管理系统,规避操作风险,提高企业信息化水平,增强核心竞争力。
(三)上下游系统对接
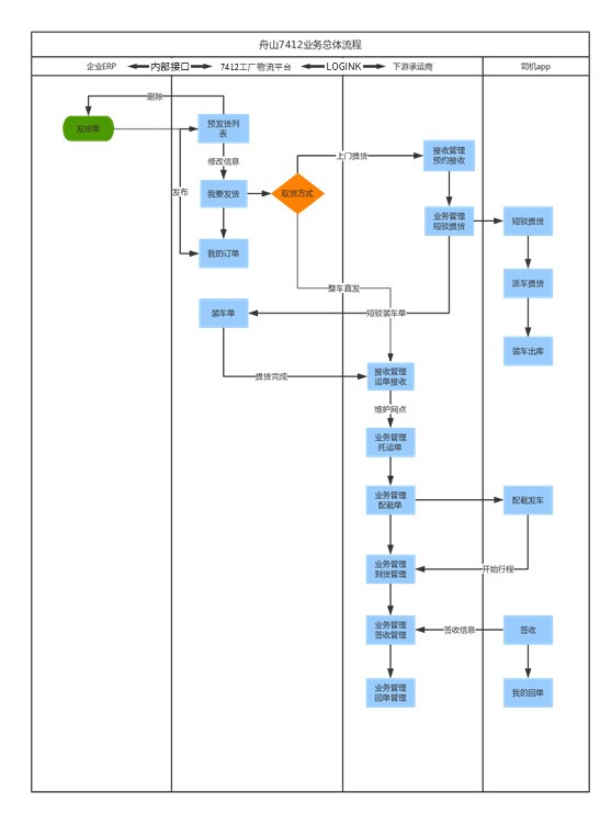
7412工厂ERP系统与物流平台,通过内部接口对接,由销售出库单生成物流发货单;7412物流平台与下游承运商及司机APP之间,通过国家物流信息平台标准交换通道,实现信息无缝对接。实现在线派单,货物在途信息,货物签收信息,回单信息通过系统传输实现实时反馈。
项目上线后,不仅规范了企业的物流作业流程,更助力了上下游企业高效协作,具体流程见下图:
.jpg)
四、效益分析
通过7412工厂互联项目的实施,借助国家交通运输物流公共信息平台安全标准交换通道,实现了7412工厂物流平台与承运商TMS系统之间的数据交换,满足了企业对物流过程中信息及时共享的需要。
提高发货效率,实时跟踪订单状态
通过信息系统实现信息共享,提高查找信息的效率,减少因信息传递失真造成的损失,各方面人员能够通过系统实时了解运量、运力及运输情况,预计可提升发货效率20%以上。
承运商服务质量提高,客户满意度上升
通过信息化实现了供应链物流的主动服务,客户能随时查询货物的情况。同时对运输过程的跟踪监控,有效减少货物运输的差错率,提升了承运商的服务品质,客户满意度上升,有利于互联双方的友好合作;
实现物流供应商KPI考核,加强物流管控能力
通过信息无缝对接,实时获取、记录物流供应商承运业务数据和作业质量信息,月末系统快速完成对承运商关键考核指标项的数据分析、信息汇总,为与供应商的费用结算、供应商奖惩机制的落地、供应商采购选择提供详实的依据。
具体效益分析如下表:
|
效益类别 |
7412工厂 |
物流承运商 |
||
|
使用前 |
使用后 |
使用前 |
使用后 |
|
|
人力成本/收入 |
6*5000 |
2*5000 |
5*3500 |
2*3500 |
|
通信费用 |
1000/月 |
400/月 |
600/月 |
400/月 |
|
客户沟通差错率 |
8% |
1% |
10% |
3% |
|
信息查询方式 |
人工 |
系统 |
人工 |
系统 |
|
信息查询时效性 |
延后 |
实时 |
延后 |
实时 |
|
客服工作量 |
/ |
/ |
3人 |
1人 |
|
客户满意度/业务预见性 |
较低 |
较高 |
较低 |
较高 |
五、使用体会
企业信息化是企业发展到一定阶段转型升级的必由之路。尤其是国有企业,更需率先突破传统的运营模式,利用互联网时代的信息化工具武装自己,不断创新寻求新思路来助力企业的进一步发展。
新事物的从产生到应用都需要一定的适应时间,尤其是军事化管理型的国有企业,传统的模式根深蒂固,改革创新面临更大的压力与困难,需要排除万难的决心坚持将企业信息化这一新事物贯彻落实到底,形成企业实际效益,构建企业可持续发展的基础保障。
附:应用单位鉴定意见表
.jpg)
最新案例
