一、企业简介
山东鼎软天下信息技术有限公司于2015年成立于山东省济南市,注册资金300万,集物流与供应链管理咨询、物流软件定制开发、系统集成等主营业务为一体,致力于为物流行业提供最专业、最前沿的储运配一站式信息技术解决方案,成为物流行业的智慧管家。公司主营产品有i-TMS运输管理系统、i-WMS仓储管理系统、i-DMS市内配送管理系统及其他配套物流信息化需求的信息系统解决方案。公司现已有softding、鼎呱呱等注册商标。
鼎软天下现有员工30余人,其中,本科及以上学历占比超过50%,员工均来自国内知名高等院校,所学专业为计算机管理科学与工程、软件技术等相关专业。另有知名高校博士生导师作为技术指导进行员工带教,员工专业化和规范化水平较高。
秉承“致力于持续提升物流行业信息化水平”的企业使命,“成就员工自我,让物流人快乐工作”的企业愿景,鼎软天下,期待您的持续关注!
二、应用背景
(一)仓运配一体化的时代趋势
仓、运、配是分割的,客户不得不面对物流链条上的每一家企业,其实客户更希望只和一家企业对接。客户至上,这种需求会推动仓运配一体化的时代趋势。从流程服务的趋势来看,未来仓储企业、运输企业、配送企业之间的合作会越来越紧密。因为有两方面利益趋动:一是从客户角度来说,客户希望只对一家物流企业,而不希望面对流程中的每一家物流企业,这就要求有人把仓、运、配整合起来,提供一体化的服务,这就是客户价值。二是流程整合中有优化的空间,对服务商也是有价值的。但是并不是意味着将来所有的企业都来做仓运配一体化,更不是唯一的趋势。未来无论是做仓运配一体化的企业,还是只做运输的企业,或是只做仓储的企业,都有无穷的市场空间,只是直接面对客户的服务越来越多的是要求整合的服务。
(二)物流信息化的时代趋势
物流信息化作为“互联网+物流”实现的基础,主要是通过利用现代信息技术,围绕物流全过程进行信息采集、分类、传递、汇总、共享、跟踪、查询等,实现供应链上各方的有效协调和无缝链接,构造出高效率、高速度、低成本的物流供应链。当前中国物流信息化发展主要有以下几方面特点:
(1)物流信息化建设加快
2015年,大部分企业有信息化方面的投资,其中超过三分之一的企业信息化投资率超过10%。企业进行物流信息化投资的方向,一方面是构建内部信息系统,支撑物流系统的高效运转;另一方面则是越来越重视物联网、大数据、云计算等新技术作为物流信息化手段的投资。
(2)物流信息化新技术得到较快推广
目前,条形码、电子标签、电子单证等物流信息技术得到基本应用。《监测报告》显示:条形码使用率达到65.71%,电子标签使用率达到42.34%,电子单证使用率达到51.37%,使用率均实现同比增长;WMS、TMS、ERP、CRM、SCM、车辆追踪等物流软件也得到普及应用,使用率为10%~20%。
值得关注的是,在新一轮科技革命孕育期,特别是在“互联网+”的时代背景下,物联网、云计算、大数据等新兴技术在物流领域得到推广应用,并发挥了积极作用。雷竞技电竞竞猜网 会长何黎明在谈到这些新技术的应用时表示,嵌入物联网技术的物流设施设备快速发展,车联网技术从传统的车辆定位向车队管理、车辆维修、智能调度、金融服务延伸;云计算服务为广大中小企业信息化建设带来利好;大数据分析帮助快递企业投资运力需求,缓解了“双11”等高峰时期的“爆仓”问题。
(3)物流信息化应用效果显著
近年来,货物跟踪定位、无线射频识别、电子数据交换、可视化技术、移动信息服务、智能交通和位置服务等先进信息技术在物流行业应用效果明显。监测报告显示,物流企业信息化应用KPI(关键绩效指标)表现突出,平均订单(运单)准时率达到93.48%,其中80%的企业订单准时率超过90%;88.86%的企业实现了对自有车辆的追踪,其中近80%的企业实现自有车辆的全部追踪监控;88.94%的企业实现了全过程透明可视化,其中46.27%的企业全过程透明可视能力达到100%。物流信息化的良好应用效果又为新技术的推广应用提供了重要支撑。
三、 仓运配一体化云平台设计思路
(一)仓运配一体化云平台解决的问题
1、仓储管理面临的问题
.png)
2、运输管理面临的问题
.png)
3、配送管理面临的问题
.png)
(二)仓运配一体化云平台潜在价值
1、客户价值
客户倾向于采购仓运配一体的物流合作商
2、行业价值
物流体系中无标准化的仓运配系列产品
3、内部价值
(1)提升配送给企业在城配领域的市场竞争能力、城配网络的织网能力、运输资源的掌控能力;
(2)全渠道、新零售时代下,核心首先是如何让供应链变得更有效率,因此,共享的供应链平台一定会出现,供应链将趋于整合化和专业化,通过更加集约化、共享化的网络提升效率,未来发展空间很大。
(三)仓运配一体化云平台整体思路
1、服务对象
三方物流、运输公司、仓储中心、配送中心
2、配合对象
品牌商、供应商、司机、终端客户
3、发展模式
.png)
4、分工定位
.png)
(四)产品服务
1、提供与上下游系统无缝对接,实现数据自动化接收、反馈;
2、实现仓库精确化管理,实现入库精确、管理严格、出库准确;
3、可借助硬件设备,提升拣货效率,如:PDA手持终端、PTL电子标签拣货;
4、订单合并运单,实现有效的装车配载,线路规划;
5、建立车源信息库,实现车辆管理、车辆状态查看。可进行扩 展,实现车辆竞价;
6、车辆在途跟踪,实现轨迹回放,车辆定位。可借助:GPS定位,安装车载终端等方式;
7、实现回单管理,供应商结算、中转公司结算、司机结算、利润统计。
四、鼎呱呱仓运配一体化云平台简介
(一)平台架构
.png)
(二)总体设计
.png)
(三)仓储管理系统
.png)
1、总体流程
.png)
2、入库流程
(1)流程图
.png)
(2)关键点
系统接收入库单的方式:接口、手工、excel;
到货预约功能可配置性;
验货过程中出现短少,只需要在系统中录入实收数量;
PDA提示库位仅作为参考,实际入库库位为PDA扫描库位,参考库位与扫描库位不符,系统需要进行提示;
仓库完成入库操作后,纸单操作需要系统操作员需要在WMS系统收货上架功能中进行入库确认,PDA操作完成储位扫描更新系统库存。
(3)流程说明
.png)
3、出库流程
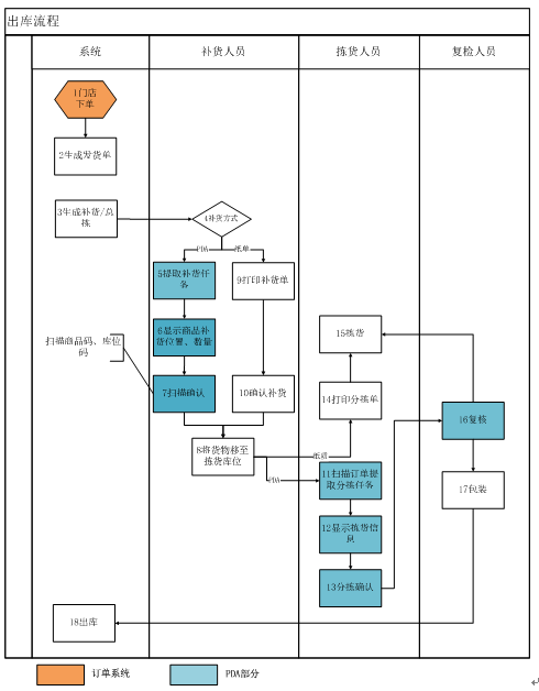
(1)流程图
.png)
(2)关键点
出库方式:PDA拣货、纸单拣货;
门店在订单系统中下单,根据订单自动生成出库单;
出库流程包括:PDA出库、纸单出库;
出库规则:先进先出。
(3)流程说明
|
节点 |
节点名称 |
描述 |
|
1 |
门店下单 |
门店通过订单系统进行下单 |
|
2 |
下载出库单 |
通过接口下载出库单。 |
|
3 |
生成补货 |
根据订单生成补货任务。 |
|
4 |
补货方式 |
补货方式:纸单、PDA |
|
5 |
提取补货任务 |
提取补货任务,根据PDA指示进行补货。 |
|
6 |
显示商品补货位置、数量 |
PDA显示商品补货的库位及补货数量,可修改补货数量。 |
|
7 |
扫描确认 |
扫描商品码、流水码、库位码进行确认。 |
|
8 |
打印补货单 |
打印补货单,在补货单上输入实际补货数量。 |
|
9 |
确认补货 |
修改补货单,确认补货。 |
|
10 |
将货物移至拣货区 |
将货物移至拣货区。 |
|
11 |
扫描订单提取分拣任务 |
扫描订单提取分拣任务 |
|
12 |
显示拣货信息 |
显示拣货信息包括:唯一吗、商品名称、库位、分拣筐码、拣货数量。 |
|
13 |
分拣确认 |
扫描库位进行分拣确认。 |
|
14 |
打印分拣单 |
系统打印分拣单。 |
|
15 |
分拣 |
根据分拣单进行拣货 |
|
16 |
复核 |
复核 |
|
17 |
包装 |
包装 |
|
18 |
出库 |
出库结束 |
(四)运输管理系统
1、用户群
云TMS是针对中小型物流公司开发的运输管理平台,结合物流公司的业务现状,其用户群可分为以下三类:
承运人:中小型专线物流公司
发货方:其他物流公司、发货人
收货方:其他物流公司、收货人
2、业务流程图
.png)
图 1 专线物流公司业务流程图
3、涵盖功能范围
云TMS是一款专门为中小型专线物流公司提供运输管理服务的免费产品,满足其基本的业务需求与结算功能,具体参见第3章产品功能框图。
4、产品功能架构
(1)平台架构
.png)
(2)功能框图
.png)
(五)配送管理系统
1、项目流程分析
根据前期业务的了解,绘制现有业务流程图(流程说明),并对部分环节的问题进行梳理:
.jpg)
2、流程说明
(1)运输部人员取单;
(2)运输部人员进行订单打印;
(3)开单人员根据将相同客户的订单开一张托运单;
(4)调度联系车辆及司机,司机进行取单;
(5)司机将订单交于仓库;
(6)仓库打印两联订单;
(7)仓库打印拣货单进行拣货;
(8)装车、车辆配送、到达、签收;
(9)回单人员接收回单;
(10)回单管理人员进行费用核销;
(11)核算人员进行收入、支出、利润统计;
(12)核算人员将财务信息上报集团财务。
3、问题梳理
(1)物流部、运输、仓库都要进行单据打印,浪费纸张、降低工作效率。
(2)根据目前的业务情况,由于司机先取单,仓库再拣货,然后装车,会造成一下几种情况:
司机等待打单、等待装车时间过长;
车辆排队、堵塞;
运输部门工作饱和,作业效率降低;
业务人员工作时间不均;
回单人员通过excel管理回单,容易混乱;
车辆价格不稳定;
核算人员通过excel的方式进行费用核算,降低工作效率。
4、解决方案
.png)
5、业务流程
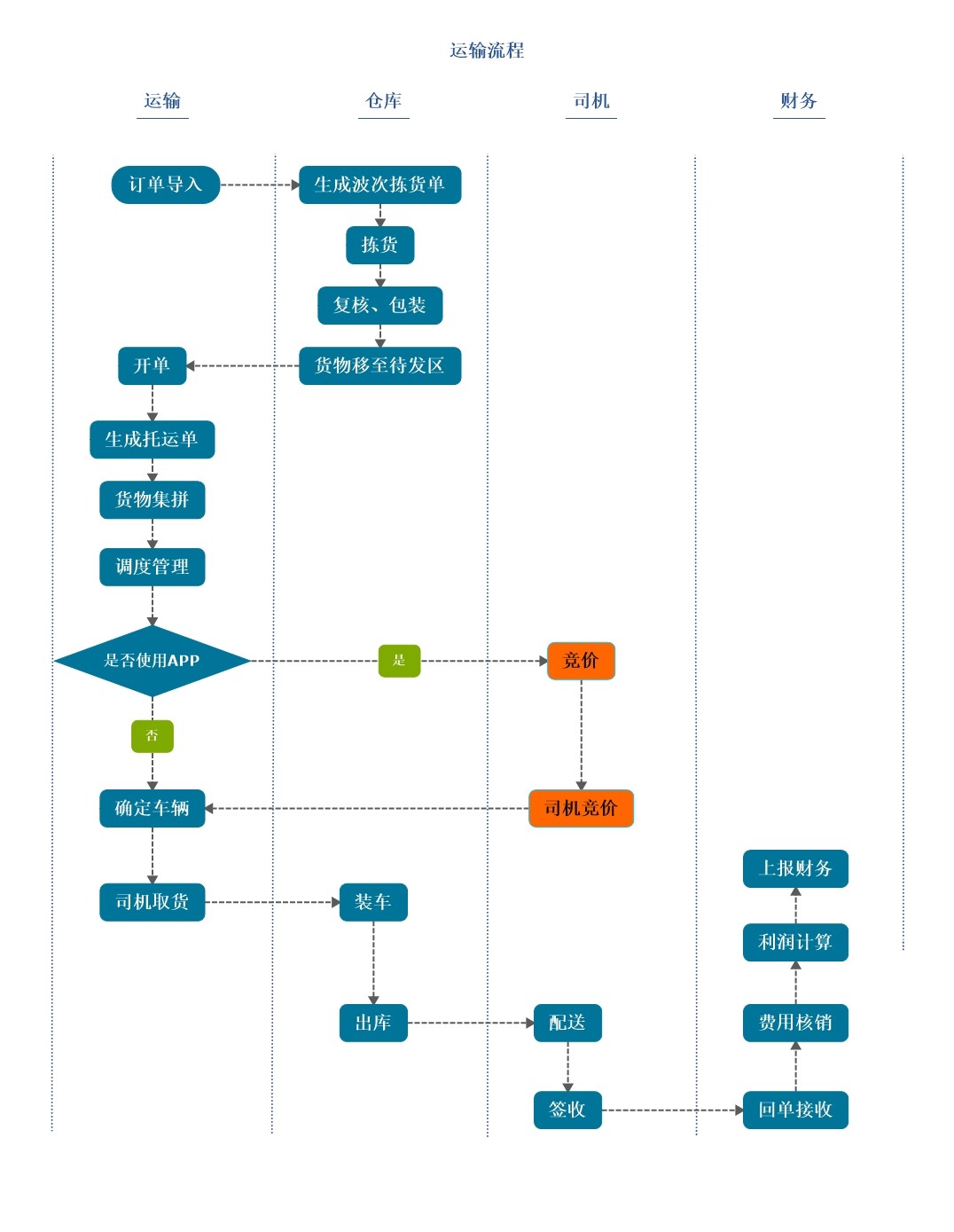
(1)运输流程
.jpg)
流程介绍:
每个项目部可以通过固定运单格式的excel导入配送管理系统中生成订单明细;
仓库根据订单信息生成波次拣货信息;
拣货完毕后,包装、复将货物放置待发区域;
运输部根据客户订单信息进行开单,配送管理系统自动生成托运单,生成托运单;
筛选出当天所有项目部出库单发货单相同的出库单完成货物集拼;
调度人员在调度管理中查看订单信息,系统根据终到位置自动排序,生成承运协议(调度人员录入运费信息不能超过线路设置的运费额度);
调度人员发布竞价信息;
司机通过APP端进行运费竞价;
调度人员根据竞价信息筛选配送车辆,确认车辆;
司机取货,进行装卸、出库;
配送目的地,客户完成签收,可通过APP进行签收,也可以通过回访信息实现PC端签收;
司机回程,将回单交于回单管理人员;
回单人员进行回单处理;
核销人员对运费、装卸费等费用进行核销,核销后产生支出费用;
核算人员计算收入;
系统统计利润;
将收入、支出、利润表上报财务。
(2)回单流程
.jpg)
流程说明:
运单签收后产生回单;
回单由司机带回;
如果经过中转公司,中转公司接收,中转公司将回单交于回单管理人员;
否则司机直接将回单交于回单管理人员;
如果回单没有问题,回单人员记录后交于物流部;
如果会存在异常回单;
需要在系统中进行异常回单的记录;
回单处理;
回单异常处理完毕后,交于物流部。
(3)财务流程
.jpg)
流程说明:
订单完成运输可以对收入和支出进行核算并统计出利润;
收入核算通过体积、重量进行核算,最终产生收入报表;
支出费用主要包括:运费、装卸费、其他费等,根据司机和中转公司的不同,可进行月结、每次结等;
通过费用结算功能查询出客户结算费用,进行打款;
核销人员进行核销,核算人员进行核算,统计出利润,最后上报财务。
6、功能框图
.jpg)
四、 效益分析
(一)整合资源,提升了物流企业仓运配一体化的软实力
1、通过运输系统整合平台车辆、货物资源,提高车辆装载率和货物到达的及时性;
2、通过信息化手段,提高物流企业的仓运配一体化水平,规范企业内部管理,提高客户的满意度。
(二)降低物流企业的运营成本
1、运作成本:企业的人力成本、车辆成本、管理成本都有较大幅度的降低;
2、信息系统的使用成本:将多套系统的多个功能融合在一套平台里,企业的信息化成本得到极大降低。
(三)提高物流企业运作效率
1、仓库管理效率:使用信息系统代替手工记账、操作、分拣,排除人员因素导致的仓库管理事务,极大提高了库存周转的准确性,仓库管理效率也会得到极大提升;
2、运输管理效率:通过信息系统全程记录跟踪车辆在途状态,并进行系统进行订单调整、回单返回等业务操作,财务对账工作也更为轻松简便。
3、配送管理系统:最后一公里车辆管控更有效,司机管理更规范,客户签收更真实,回单返回更及时。
(四)客户满意度得到极大提高
出入库管理更规范,错发、漏发风险极大降低;运输过程全程记录,异常问题处理及时;终端配送全程可跟踪,确认签收可管控,这些便利性带来了终端客户的满意度得到极大提升。
最新案例
