一.企业简介
江苏金易达供应链管理有限公司(http://www.scmplus.com.cn)坐落于江苏昆山,是一家集贸易、物流、供应链管理、供应链金融一体化的专业服务公司。公司主要从事进出口贸易、虚拟生产、供应链管理、供应链金融的业务,以及提供供应链管理的咨询服务,业务领域覆盖IT电子、通信设备、汽车配件、家电、家居用品、食品快消品等行业。
金易达依借自主研发的整合型供应链管理信息系统,通过建立快速响应机制,灵活的服务产品组合,实现资金流、物流、商流、信息流四流合一的服务,为客户提供包括进出口贸易代理与物流服务、采购执行与VMI管理、订单执行与虚拟生产、分销执行与渠道管理、流程外包与资本融通、供应链IT信息服务等一站式供应链服务。公司在传统业务基础上整合优势资源,运用互联网技术,与时俱进构建了新型外贸综合服务平台——蚂蚁外贸,通过平台互联网化、运营大数据化、服务精细化致力于打造贸易、物流、金融一体化的供应链生态圈。
二.平台介绍
·蚂蚁外贸
蚂蚁外贸(http://www.tradeplus.com.cn)是江苏金易达供应链管理有限公司以专业的外贸服务团队,通过互联网技术,在传统外贸基础上转型升级而创建的外贸综合服务平台。平台在原有外贸业务基础上,大胆创新与中国多家知名银行合作,根据已掌握的真实贸易数据为客户提供信用证、退税、外汇保值等多种灵活的外贸融资服务;在物流方面,通过整合航空公司、船公司和货代资源,为客户提供安全、规范、标准、透明的物流服务。
·服务内容
蚂蚁外贸为广大中小型企业提供一站式在线订单管理、贸易融资、通关、物流、清关、外汇、退税、托收、信用证、信保、外汇保值等在内的所有外贸环节服务。平台借以信息技术互联互通,实现了传统外贸业务操作模式自线下向线上的转变。
.png)
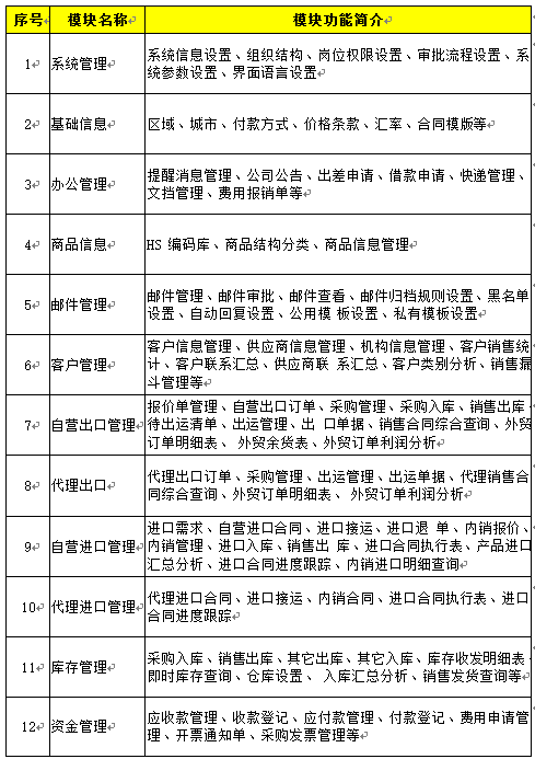
·业务模块
.png)
·业务流程
.png)
三.平台建设前存在的问题
A. 每个环节都要找不同的客服处理,流程繁琐且效率低下。
B. 出口代理、退税需另外收费,成本高,退税时间等太长。
C. 赊销、信用证接单困难。
D. 企业客户资金周转缓慢,存在巨大资金压力。
E. 贸易双方不信任,贸易纠纷时有发生。
F. 货运安全难以保障,存在较高贸易风险和交易损失。
四.平台运行后解决的问题(以案例说明)
·蚂蚁外贸提供贸易、物流、融资一站式服务
江苏XX实业有限公司是一家主要经营蔬菜、水果等食用农产品的收购、加工并出口美国的公司。在与蚂蚁外贸合作之前,XX公司是自营出口业务,但是通关效率低、外汇结算慢、出口退税周期长的问题一直困扰着该公司,并且由于缺少足够的信用额度和房产抵押,向银行申请贷款也屡遭拒绝。出口效率低下、资金周转缓慢让该公司的发展陷入瓶颈状态。2015年12月,该公司领导在一次行业峰会中了解到蚂蚁外贸不仅可以提供通关、外汇、物流等出口环节一体化服务,而且凭借出口数据的积累就可转化为信用资产,通过蚂蚁外贸平台向银行申请贷款,能切实解决公司资金周转紧张问题,对此该公司领导非常有意向与蚂蚁外贸合作,通过一个多月的沟通了解,就与蚂蚁外贸建立合作关系。蚂蚁外贸充分发挥平台优势,流程化运作出口业务,并与宁波银行专门上门实地考察该公司,收集资料。资料齐全后,该公司很快就获得了银行纯信用贷款额度,补充了急需的现金流,同时出口效益也大大提高,降低了成本,突破了瓶颈,实现公司经营稳增长的状态。
五.平台效益
蚂蚁外贸以“互联网+外贸综合服务”的业务模式,提供规范化、信息化、透明化、弹性化的优质服务,帮助客户提高进出口效率、降低贸易风险及成本、解决企业贸易融资难题、增强企业整体竞争力。
△高效便捷,降低人力成本
外贸流程服务外包,规范化运作,提高进出口效率,降低贸易人力成本。
△价格优势,收费合理
整合平台规模效应,集约化运作,带来价格优惠,收费合理。
△信息透明,降低监管成本
外贸操作流程标准规范,客户企业可实时查询相关流程环节,降低监管成本。
△助力融资,解决贸易融资难题
多样化的金融融资方式加快客户企业资金周转速度,有效解决贸易融资难题。
△辅助征信,降低贸易风险
物流、资金流、商流、信息流全程贯通,大数据分析助力中小微外贸企业信用体系的建立,联合中信保服务,降低客户外贸风险。
六.平台下一步的设想
蚂蚁外贸奉行诚信创新、发展共赢的价值观,旨在建立行业内领先的,最具公平、专业、便捷、完善的中小微外贸企业进出口流程一站式服务外贸平台,是致力于打造全球卓越的外贸综合服务平台。
最新案例
