一、企业概况
广东一站网络科技有限公司是一家实力雄厚的物流互联网创新型企业,由物流龙头企业宝供物流集团投资创立,注册资本5000万元。平台依托互联网和移动互联应用,为中国公路运输车、货源搭建可靠、透明、对等的交易环境,帮助双方提高交易效率,降低交易成本,并提供从信用管理、在线交易、透明化运作跟踪、在线结算等交易服务,同时围绕用户的刚性需求,整合社会优质资源,提供金融、保险、票据等系列增值服务,提升用户价值并打造盈利模式。
二、现状及问题
中国物流经历了10年的快速发展已有长足的进步,逐步向现代物流迈进。其中公路货运市场规模持续扩张,市场规模上万亿,蕴含着巨大机遇,但同时也存在以下问题:
1.国内物流行业长期粗放式发展,整体效率有待提升
中国物流的效率相对于世界平均水平,差距仍然很大。2014年,中国社会物流总费用10.8万亿,约占GDP总值的17%;运输总费用5.62万亿,约占物流总费用52%、约占GDP总值8%;其中的公路运输费用4.21万亿,约占运输总费用75%、占GDP总值6%。从国内物流费用结构里可看到,占比最大的物流费用是运输费用,特别是公路运输费用。而在美国,整个物流费用占GDP总值的8.3%,相比之下,中国光是公路运输就占6%。长期粗放式发展,使得中国物流行业处于“脏、小、乱、差”的现状中,整体效率有待提升。
.png)
.png)
2.行业高度分散,整合需求迫切
中国物流市场高度碎片化,很难形成集约优势。在中国,近80万户中小物流企业和近800万物流个体从业者,承担了超过80%的市场份额。而运力市场同样呈现高度碎片化,在承运端平均每个业主拥有的汽车量,不到1.7辆,目前全国有1600多万辆长途货车,92%为个体户所有。这种车源、货源两端高度碎片化的分布状况,使得市场建立透明对等信用体系十分困难。
.png)
.png)
3.交易环节过多,运作效率低下
在物流供应链条中,大货主会选择像宝供这样的第三方为他们服务,中小型企业则直接找运输公司。然而,最高效率的交易应该是,货主与车主直接交易。但是因为个体户在中国行业背景下缺乏信用背书,没有办法直接承运一手货源,于是市场中形成了从货源到车源的漫长交易链条,运单层层转包,信息层层过滤,大量成本消耗在车货匹配环节,肥了中间商,苦了货主和车主。
信息化平台有望改善行业效率。一站物流资源交易平台的成立初衷就是用互联网技术实现去中间化,通过平台的标准化认证体系,建立透明对等的车货资源匹配交易模式。
.png)
4.空载率高,环境污染严重
因为缺乏信息的整合,货车空驶率高达40%,大量运营车辆因为信息不对称在路上空跑。同时,车辆停车配货的间隔时间平均长达72小时,给司机直接带来了住宿、餐饮等费用支出,这些无效益的油耗以及生活成本,最终将分摊到消费者购买的每一样商品中,更是导致了交通拥堵和环境污染问题,这也是互联网优化可以改进的区域。
5.交易规则复杂,需建立标准化运作
物流交易、车货匹配通常都是非标服务,与市场上的打车软件不同,物流交易规则非常复杂,不同的货品需要匹配不同的车型,是轻货、还是重货,是否易燃易损等,都会涉及不同的运力匹配规则,所以要做公路运输资源交易,本身必须对物流有非常深刻的理解和认识,才能搭建合理的交易规则。
一站物流资源交易平台的母公司宝供物流,已经在物流领域深耕22年,对物流的运作和标准有着深刻的理解和经验,这也使得一站物流资源交易平台非常了解货主和车主,并且具备别人难以模仿的运作能力和全国性服务网络资源。
如今公路运输的痛点,在移动互联网冲击下,将产生深刻的变化。在电子商务和移动互联技术的推动下,公路货运深刻改变的风口已经形成。因此,建设和发展物流资源交易平台,不仅是迎合行业变革的需要,也是在技术发展和产业发展的新形势下,“互联网+”传统物流产业的必然趋向。
三、平台建设概况
1、平台简介
一站物流资源交易平台专注于做公路运输的车货源交易,通过帮助发运人和承运人减少交易环节,降低交易成本,提升交易效率。
平台有以下几个特色:
(1)打造深度交易服务
目前大多数货运平台属于信息服务型,具备一定的交易撮合能力,但真正交易平台寥寥可数,打造交易平台既是产业发展的必然趋势,同时也是移动互联技术成熟带来的机遇。
一站物流资源交易平台专注打造一站式交易服务链条,通过建立标准、优化流程、信息验证、信用管控、O2O服务网络支撑,为货、车双方提供透明对等的交易环境和高效可靠的交易服务,并通过全程线上线下服务解决双方后顾之忧,使双方优化成本,实现交易价值最大化。
(2)用增值服务提升价值
平台通过导入系列增值业务,包括一站融(金融服务)、一站保(保险服务)、票据通(票据服务)等,为客户创造更多便利和服务价值,同时建立平台多样化盈利模式。
2、平台实施效益分析与评估
平台项目前期投资1200万,项目一期于2015年1月正式上线试运行,从2015年1月5日开始,平台首期项目在广州、北京、上海、武汉、合肥、成都、重庆、沈阳等区域实施推行,至今平台的实施已取得良好成效,获得广大忠实用户的支持。
(1)成本优化效果明显
在实际交易数据中,由于发运方和车主的直接交易,减去中间环节,基本上可以实现线路交易成本下降15%,甚至高达23%以上,从而达到降本增效的目的;平台提供透明化车源采购管理,有效扫除灰色地带,减少人为损耗。
(2)海量车源保障运力需求
目前平台业务范围涵盖公路运输交易整车和零担业务。在充沛的货源基础上,覆盖了全国200多个城市3万多忠实司机用户,海量优质车源随时候命有效保证了运力需求。
(3)金融增值服务有效缓解资金压力
中小物流企业一直以来都面临着资金困扰。难以找到担保的背景,在轻资产运作情况下,又没办法找到很好的抵押物,难以进行银行贷款。往往是企业的业务规模越大,所要承受资金的压力就越大,只能选择拆借、高利贷、或者亲人朋友之间借款。自平台推出一站融30亿元平台授信以来,这些中小物流企业贷款路上的“拦路虎”被逐渐瓦解,越来越多的物流企业尝到了一站融带来的甜头。
3、平台服务模式
一站物流资源交易平台的目标是重构公路运输车货源交易过程,通过提升效率,降低成本,附加增值,为车货双方创造价值。
平台通过整合优质运作资源,用互联网重构公路运输资源交易环节,从整车业务切入,逐步形成了覆盖整车和零担的一站物流资源交易平台,并通过增值服务建立盈利模式和用户强粘性。
(1) 一站物流资源交易平台服务模式
平台提供的服务分两端,一类是货源端,一类是运力端。在货源端服务的有三类对象:一类是制造流通企业,一类是3PL,即第三方物流,另一类是专线公司和车队。另外一端是运力端,主要有专线公司、个体车主和快运公司。货主通过平台直接对接车主,实现直接发单,直接确车,在线交易和全程可视化跟踪。
1) 货主端主营产品:一站达
“一站达”是一站物流资源交易平台专为货主打造的发运管理系统,可以帮助货主方便快捷的实现发布运单、开放竞价、在线选车确车、实时运单跟踪、电子回单审核、在线支付结算、服务质量管理等,并获取平台提供的7x24小时专业服务。
2) 运力端主营产品:一站运
对于运力端,一站物流资源交易平台推出适用车主用户的APP应用——一站运,一站运在充沛的货源基础上,依靠标准化和智能化,让车主用户方便地进行运作,包括过程的管理、运作节点的自动反馈、异常的现场采集、电子回单的采集等等,让车主实现轻松接单拉货。
一站物流资源交易平台所有车源采用会员制管理,通过覆盖全国的线下服务网络进行严格的车辆安检认证,确保车况信息真实准确。一站物流资源交易平台为所有会员车辆建立信用管理体系,完整反映车辆的运营记录和信用数据,并为货主确车提供客观的参考指数。
3) 竞价和一口价两种交易模式
货主端和车主端的交易通过竞价和一口价两种模式进行。竞价就是货主发单,由车主自由竞价,价优者得;一口价就是货主一口价出单,司机选择是否承接。在实际的业务运作里面,平台的业务模式效果十分明显,通过市场杠杆调节来优化双方的交易成本,通过去中间化使双方能够在成本和利润两个维度得到提升。
(2) 一站付在线结算系统
一站付是一站网推出的国内首个、免费、专业的运力资源交易在线结算系统。致力于为发运方和承运方提供安全、便捷、专业的在线支付服务。
该系统依托华夏银行监管保障体系,为通过一站网平台进行陌生交易的双方提供信用冻结的保障模式,并通过华夏银行电子账户进行安全结算。一站付全程资金保障,在货物安全送达后,确认无误才进行款项划转。
(3) 系列增值服务
一站物流资源交易平台的主营业务不收费,主要以增值业务来收费。目前主要围绕金融、保险、票据和油品四块来做增值服务。一站物流资源交易平台认为只有创造了新的价值,再去收费才是合理的。
为解决中小物流企业的资金周转困境,一站物流资源交易平台推出了一站融结算授信服务;为解决交易过程中的货损货差问题,一站物流资源交易平台推出了一站保;为解决货主或车主开票的难题,一站物流资源交易平台推出了票据通。同时,一站物流资源交易平台的增值服务还将会向车主提供像油品、汽车配件、耗件等等服务。
四、平台主要内容及功能
1、技术路线和解决方案
本项目使用云分发机制,货主方无论身在何地均可进行精准运力采购,车主无论身在何处均可承接运单,解决了空间时间的限制,无论是从安全性、稳定性、实时性等各方面来看,均达到了先进标准。
项目采用B/S架构,JAVA语言编写,可以完美实现跨平台、跨区域、跨终端的需要,真正实现了部署快速、使用简单、维护便捷等目的。
(1) 研究开发方法
项目开发遵循CMMI项目管理体系,采用敏捷开发机制,制定详细的项目开发计划和里程碑计划,在项目过程中,不停进行试错及纠偏,以最终搭建一套满足市场需要、满足业务需要的完备平台。
(2) 技术路线
项目采用B/S架构,以JAVA为主要开发语言,使用ECLIPSE为开发工具,采用MYSQL数据库,网络架构采用云主机结构。
系统架构图:
.png)
2、平台核心方向:
通过云分发技术,实现多点无距离互联,通过标准的基于WEB SERVICE接口技术,与其它相关平台实现了无缝对接,使得为物流行业里上下游客户提供了一整套完备的解决方案。
平台模式结构图:
平台核心方向是实现交易的标准化、智能化、透明化:
(1) 标准化:基础数据模块/标准化
运力信息标准化:所有平台车辆用户在注册时,按照平台所设立的标准,包括车型、车长、最大运载重量、最大运载体积、常跑线路等进行标准化登记,以便于实现精准运单推送及配载管理;
货物信息标准化:平台将运输货物分为多种标准类型,在运单发布时需选择相应类型货物,以便于运输方选择是否承载和保险产品的货值估算;
信息发布标准化:每张运单所需填写的内容按照平台标准进行填写并发布,以便于数据统一标准、统一管理分析;
交易流程标准化:平台设定标准交易流程,发布运单→报价抢单→确车→提货→在途运输→到货→电子回单上传→确认回单→支付运费→信用评价,整个环境标准规范,以保证运输服务的完善性;
(2) 智能化
主要通过地图API接口实时获取车辆位置,自动触发各运单节点状态,同时进行在途跟踪及异常情况预警,整个运单执行过程基本不需要人工干预。
(3) 透明化
报价交易透明化:货主在交易过程中可查到每单的车主报价价格、成交价格、报价时间、报价位置,使得交易过程可视可查,避免了暗箱操作,实现了交易透明化。
运输过程透明化:通过APP定位获取车辆的实时位置,并在地图上进行轨迹还原,在整个运输过程中实现完整轨迹跟踪。
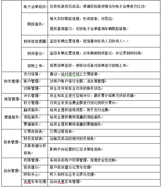
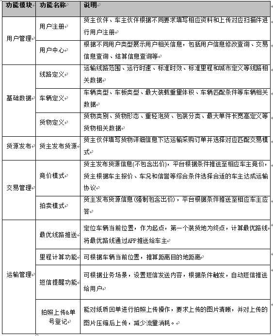
3、平台主要功能
平台主要功能包括:
.png)
.png)
五、平台实施及发展规划
1、团队组建及启动
本项目于2014年6月开始规划,2014年10月正式启动。在规划期的4个月内进行了包括需求调研分析、资金准备、技术团队组建等工作。
需求调研分析:
1) 以调查表的形式,组织公司一线员工对目标客户进行详细的需求调查
2) 调集物流专家和互联网专家,组建需求分析小组
3) 形成需求分析方案,完成原型设计
技术团队组建:
在需求调研分析的同时,组建了相关技术团队,成立了技术部门及产品部门,其中技术开发人员超过20人,产品开发人员超过10人,并进行了组织架构的梳理,形成了一支技术力量比较雄厚的队伍。
2、实施方案
以用户需求和用户价值的导向,以客户体验为核心,围绕“标准化、透明化、智能化”三大原则,建立依托互联网和移动互联网的公路运输资源交易平台,为用户构建公平、对等、高效率、低成本的运输资源交易环境,并依托大数据,整合社会优势资源,为用户提供金融、保险、票据到财务托管等一站式增值服务。
3、实施步骤及内容
(1)一期建设内容
本项目一期从2014年6月开始规划,2014年10月正式启动,并于2015年3月投入服务。一期项目平台聚焦于车货资源匹配交易,聚焦于改变长途整车运输行业冗长的环节链条,通过互联网手段缩短货主与车主的距离,从而做到货主以更低廉的成本获得更具保障的服务,车主以更丰厚的利润多拉快跑,省事省心。
本期目标:
1) 减少中间环节,降低物流成本;
2) 车货选配更加充分;车货选配范围更广更优化;
3) 迅速智能连接,减少待运及空驶;
4) 通过移动终端,进行智能化在途监控;
平台在标准化、透明化和智能化等3个维度,进行了精心规划设计,确保为平台用户创造价值。
(2)、二期建设内容
项目二期计划从2015年4月开始至12月完成,主要项目实施内容将是增值服务。平台将基于基础业务之上,开发金融增值、保险服务、票据服务等3大增值服务板块。
项目开发完成后,可以为平台用户提供资金融通,运费垫付等金融增值服务,有效解决用户资金压力。
而保险服务一站保,可以为平台用户提供低价保险,并将逐步推进大数据应用,最终按照UBI模式,按照货品、车型、旅程、路线、司机驾驶行为习惯等,进行个性化定价。
票据服务则是给平台用户提供票据服务。
(3)、三期建设内容
项目三期计划从2016年1月开始,预计2016年9月完成,主要项目实施内容是平台的工具化应用,确保可以多维度延伸,成为平台用户和周边增值提供商的连接工具,工作标准化结构形成有机连接。
(4)、项目实施进度
项目一期:2014年10月至2015年3月
项目二期:2015年4月至2015年12月
项目三期:2016年1月至2016年9月
六 项目投资预算
项目3年投资预计2亿元,其中5000万元为建设成本投资,其余1.5亿元为业务运营及宣传推广投资。全部投资中,5000万元由宝供集团自筹,剩余部分一部分通过项目阶段完成后产生的利润解决,另一部分通过引入外部战略投资解决。投入资金中,70%用于市场开发和推广,30%用于产品研发和业务运营。
七、平台下一步发展计划
1. 企业愿景:
1) 成为中国最大的公路运输资源交易平台
2) 帮助中小物流企业成长,让天下没有难做的物流生意。
2. 市场定位:
1) 一站式公路运输资源交易平台;
2) 依托互联网和移动互联应用,为中国公路运输车、货源搭建可靠、透明、对等的交易环境,帮助双方的提高交易效率,降低交易成本,并提供从信用管理、在线交易、透明化运作跟踪、在线结算等交易服务,同时围绕用户的刚性需求,整合社会优质资源,提供金融、保险、票据、油品等系列相关增值服务,提升用户价值并打造盈利模式。
3. 企业使命:
深入分析公路运输车、货源两端的需求和发展趋势,坚持以用户价值和用户体验为导向,持续开发和优化交易平台、应用工具和服务模式,帮助用户提升交易效率,降低运作成本,并通过整合社会优势资源,为用户提供相关增值服务,创造清晰用户价值;不断提升公司的市场占有率并获得相应的利润,为股东、员工和其他利益方作出贡献,同时为推动行业进步作出不懈努力。
最新案例
