2017(第十六次)物流学术年会绿色逆向物流与可持续供应链管理专题分论坛于2017年11月26日在安徽合肥召开,上海大学管理学院博士王治国担任主持人,雷竞技苹果版本 兼职副会长、智经供应链管理研究院院长教授郝皓等4位行业专家和学者作了演讲,主要内容如下。

演讲主题:《第五利润源:逆向物流的商业模式和产业指数》 郝皓 雷竞技苹果版本 副会长、智经供应链管理研究院院长
1.背景与挑战
(1)一次性使用向循环使用转变。随着国内外市场竞争的加剧,资源的日益枯竭,制造企业所产生的各种产品对环境的危害越来越严重,国家政府部门开始制定相关的法规来制止环境的恶化,要求企业对污染环境、资源浪费的废旧产品进行处理,控制对人体有害原材料的使用等等,促使企业以“循环使用”来代替“一次性使用”。
(2)电商、网络购物等出现的高退货率。电子商务(如“双十一节”)和网络直销的发展带来了居高不下的退货率和消费者日益高涨的“无理由退货”的呼声,也迫使企业关注规范性的逆向物流运营。
(3)逆向物流成本过高。目前在我国,很多企业逆向物流成本占到了总成本的20%以上,这远远高于发达国家企业4%的平均水平。实际上,逆向物流正成为制约众多企业发展的“瓶颈”之一。
郝皓教授指出,当前逆向物流运营、管理和技术水平来看,大量的物质资源没有得到很好的循环利用或根本无法循环利用。大多数制造企业缺乏逆向物流的意识,由于利润微薄,回收工作只有一些规模小的游兵散勇在进行,他们的废品低级加工反倒毁了环境。
2.逆向物流—供应链:新竞争优势
企业或组织通过积极主动的逆向物流管理和全生命周期供应链管理,系统整合全供应链上各利益相关者的实物流、信息流、资金流,高效运用逆向供应链上的重要环节和要素,采取再销售、再利用、再循环和再制造等方式获得额外利润。对公众和政府而言,透过推动企业更积极主动地参与逆向物流管理,达到“减量化、再利用、再循环”的效果,实现低碳环保、绿色发展,产生巨大的社会效益。

3.逆向物流-全生命周期供应链体系:RLOM方法论
郝皓教授在分析传统的逆向物流管理方式的基础上,提出了逆向物流—全生命周期供应链体系。RLOM模型:主动式逆向物流管理就是以降低供应链风险,减少库存,提高产品利润率为核心,企业采取主动进取的逆向物流方式,追踪产品在其全生命周期过程中的显性或隐性问题,如质量缺陷、设计错漏、产品过期等,通过有效的计划、组织、运行、控制,改善优化企业的供应链管理、质量管理、研发管理、生产管理,从而达到树立企业品质形象、促进客户重复购买,降低总成本,强化核心竞争力的共同目标。

主动式逆向物流管理由3个主要支撑体系组成,如下图所示。




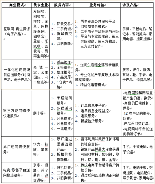
4.第五利润源:逆向物流商业模式与生态圈
郝皓教授分析了逆向物流生态圈的构成和商业模式,并重点介绍了几个典型案例案例。


5 上海市逆向物流指数系列(机动车)发布
郝皓教授重点介绍了上海市逆向物流指数的研究过程,并以机动车逆向物流指数为例,分析了上海机动车逆向物流的发展情况,并给出了相关建议。
演讲主题:《环保巨头跨界之路—天楹的逆向物流探索与实践》 徐樑 上海天楹环境科技公司总经理
1.中国天楹简介
中国天楹股份有限公司是是一家环保新能源上市公司,主要业务包括投资、建设、运营、维护环保基础设施项目和环保设备的研发、生产、销售;业务范围覆盖生活垃圾焚烧发电及蒸汽生产、污泥处理、餐厨垃圾处理、危险废弃物处理、建筑垃圾处理、污水处理、填埋气开发与利用、垃圾分类收运体系投资与运营等领域。公司以生活垃圾焚烧发电主营产业,围绕垃圾处理无害化、减量化、资源化,从末端处置向上游的分类、收运、中转和综合环卫方向拓展,延伸固废产业链,打造以生活垃圾处理为主线的城市环境服务综合运营商。

2. 回收业务背景
(1)行业问题
商户需求分散,信息不对称
管理模式落后,固定地点,资源浪费
现金交易,各级账期,难追踪和监控
(2)面临机遇
劳动成本升高,小微经营者退出,资本市场变动,行业重新布局时机来临
生态文明发展总体要求对再生资源回收的公共服务属性给予肯定
互联网+带来的运营模式逐渐成为行业共识
(3)模式方向
减少中间环节,缩短回收链条,集中资源,规模效益
统筹管理,全程监管,提升效率,节约成本
3.业务模式
天楹通过线上(APP、微信服务号、网页端、物流管理系统)和线下(社区智能分类回收箱、垃圾袋自动发放机、积分自动兑换机、全监控废品分选中心、物流团队)用户和数据的联通,将社区垃圾分类回收与社区便民服务结合,打造城市逆向物流和生活服务系统,



演讲主题:《循环经济下的第三方逆向物流创新》 陆晓栩 云丰国际物流(上海)公司经理
云丰国际物流(上海)有限公司是专业从事现代化第三方综合物流企业,公司现有员工700余名,下辖十余个部门,公司现有库仓面积18万平方米,其中仓储面积9万平方米,外场地总面积9万平方米。运输车辆160余台,其中LNG天然气车辆60余台。专业运作各种货物装卸、运输、进出口项目,可为客户提供多元化物流解决方案及高端货物跟踪服务。近年来,公司大力开发增值型服务,组建了专业的挂衣业务操作团队,可针对客户需求提供专业的改挂方案。云丰国际的定位、规模、战略以及责任,分别是“港口物流供应商”、“久而弥坚,志在千里”、“做优港口物流,建造百年云丰”、“感恩社会,思谋回馈”。

随后陆总从日常管理的小事件出发,介绍了云丰公司在逆向物流方面的发展进程以及创新。


展示未来,陆总提出了公司在逆向物流方面未来发展的4个小目标,(1)建立逆向物流仓储管理系统;(2)落地3C类的逆向物流项目;(3)港口物流供应链下的标准托盘循环共用;(4)正、逆结合的自动化仓库设计。
演讲主题:《绿色港口与航运物流优化决策优化问题研究》 镇璐 上海大学管理学院副院长、教授
镇璐教授根据当前国内港口与航运相关的排放与污染的大背景,简单介绍了港口与航运领域的研究现状,从泊位分配问题、推存区域分配问题、泊位与堆存区域分配集成优化、航运管理等方面展开叙述,依据港口与航运管理的性质并结合数学算法模型提出了一系列港口及航运管理的举措,最后阐述了绿色港口与航运研究的意义和未来研究方向。


(更多中国物流学术年会精彩内容,请关注雷竞技苹果版本 、中物联物流园区专委会微信公众号,转载请注明来源雷竞技苹果版本 。)
